Uni Projects

Below is a curated selection of projects I undertook while pursuing my BSc in Computer Science at the University of Hertfordshire.

These projects showcase my technical expertise, problem-solving abilities, and the practical application of my academic knowledge in real-world scenarios.

Web Paint
Web Paint

A simple painting web application for one of my first year Uni assignments.

Space Transport And Recreation System
Space Transport And Recreation System

A fictional space transport management system for one of my second year Uni assignments.

Blastonbury Event Management System
Blastonbury Event Management System

A fictional festival management system for one of my second year Uni assignments.

Children's Counting App
Children's Counting App

A children's counting app for one of my final year Uni assignments.

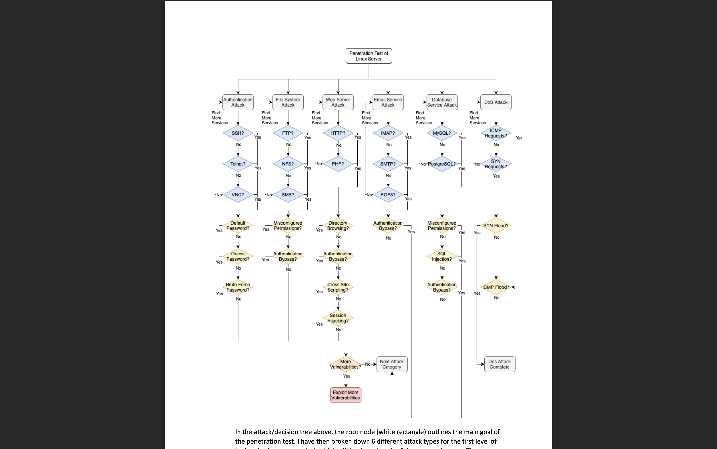
Standard Operating Procedure & Attack Tree
Standard Operating Procedure & Attack Tree

Research and creation of a Standard Operating Procedure and Decision/Attack Tree, in preperation for a simulated penetration test.

Penetration Test
Penetration Test

Conducted an ethical, grey-box penetration test of a computer system (with permission from the owner) using Kali Linux, leveraging terminal, Nmap, vulnerability scanning and analysis.

Additionally produced a report, covering the main attack narative and vulnerability mitigations, backed up by research.

Final Year Project (Dissertation)
Final Year Project (Dissertation)

Report for my final year project/dissertation, covering research into identifying assets on a network for the purpose of securing them.